Andrés González. Su carrera profesional está vinculada al sector de la seguridad e investigación, con más de 16 años de experiencia. Está especializado en planes de seguridad, evaluación de riesgos, análisis, investigación y manejo de fuentes. Posee un perfil técnico-operativo adquirido a través de instrucción militar, reforzado con años de preparación académica y experiencia laboral continua.
Actualmente se desempeña como Leader Team en una cadena hotelera de capital estadounidense. Cuenta con amplia experiencia y formación académica relacionada con seguridad, psicología política, geopolítica y geoestrategia. Está especializado en asesoría de seguridad y análisis de inteligencia (geoestratégica, internacional y política), enfocando su labor principalmente en las regiones de Marruecos, Israel, Rusia y China.
De manera paralela a su rol profesional, ejerce como asesor freelance en materia de seguridad e inteligencia.
El presente documento analiza las razones por las que Marruecos adquiere un rol clave y los potenciales beneficios para los hegemones actuales ─EEUU, China y Rusia─ así como las razones por las que Estados Unidos podría decidir trasladar el AFRICOM (African Command) ─actualmente situado en Alemania─ a Marruecos que, a cambio podría asegurarse el apoyo estadounidense en sus reivindicaciones sobre el Sahara, Ceuta, Melilla y Canarias.
Competencia por los recursos energéticos y las materias primas, aumento de influencia de las grandes potencias en Africa, confluencia de intereses entre EEUU y Marruecos, Factores varios.
Abstract:
In the current context of open competition between the world’s major powers for control of energy resources and raw materials, Africa has become the arena in which actions of various kinds are materialized through which China, Russia and the US intend to increase their influence.
This paper analyses the reasons why Morocco acquires a key role and the potential benefits for the current hegemons ─ the US, China and Russia ─ as well as the reasons why the United States could decide to transfer AFRICOM (African Command) ─currently located in Germany─ to Morocco, which, in return, could secure US support in its claims to the Sahara. Ceuta, Melilla and the Canary Islands.
Keywords:
Competition for energy resources and raw materials, increasing influence of the great powers in Africa, confluence of interests between the US and Morocco.
INTRODUCCION
Desde mediados del siglo pasado, Marruecos ha sido un socio confiable para EEUU, se ha plegado a lo largo de sus interacciones a los requisitos solicitados por las distintas administraciones norteamericanas, desde; brindarse como plataforma logística militar durante la segunda guerra mundial, apoyo geopolítico y militar durante la guerra fría hasta la lucha actual contra el terrorismo.
Su situación geográfica en África lo hace indispensable geoestratégicamente para el continente, Europa y Estados Unidos. La actual administración estadounidense ha barajado la opción de instalar el AFRICOM en el país como base de operaciones con el fin de contrarrestar los avances económicos, políticos y militares de China y Rusia.
Marruecos como proxy estadounidense ofrece muchas ventajas debido a su influencia religiosa, económica, política, militar y contraterrorista con la gran mayoría de países africanos, especialmente los del Sahel, donde su influencia es destacable en los siguientes apartados:
Religión: Es un país modelo en África por su islam moderado promovido a través de la fundación Mohamed VI, donde han sido formados líderes religiosos de varios países del continente con influencia religiosa significativa en países del Sahel ─Mali, Niger y Burkina Faso─ con presencia asidua de imanes marroquíes en las mezquitas construidas o restauradas por capital alauita.
Económica: Considerado el segundo mayor inversor africano del África subsahariana ─empresas marroquíes invierten en banca, telecomunicaciones y energías renovables─, ha adquirido influencia en el fomento del desarrollo económico, reforzando con ello su reputación diplomática como socio confiable en el continente.
Bancos como Attijan Wafa, Banque Céntrale Populaire y Bank of África controlan una parte significativa del mercado bancario africano con ampliaciones de sus operaciones financieras a los países africanos donde operan, especialmente a los del Sahel.
Política: Históricamente, ha sido influyente en la diplomacia africana, especialmente a través del Grupo de Casablanca y la creación de OUA. Tiene como objetivo fortalecer alianzas políticas con el fin de afianzarse como líder relevante de las naciones africanas, aprovechando su postura neutral para influir en las políticas locales, especialmente en las que han sufrido golpes de estado recientemente ─Mali, Níger y Burkina Faso─. Igualmente, ha construido una poderosa influencia en lo relacionado con el tráfico ─Emigración y drogas─ convirtiendo al país magrebí en un intermediario idóneo para EEUU en la alineación de sus políticas en las diferentes regiones donde actúa con amplias agendas de seguridad y desarrollo.
Militar: es considerado por EEUU, un socio firme ─se unió al Dialogo Mediterráneo de la OTAN en 1995─ convirtiendo al país alauita, en el mayor comprador africano de armas a los EEUU. similarmente, ha realizado un reforzamiento militar con la adquisición del F-35 y el envío de militares ─anualmente─ a diferentes academias militares estadounidenses para su entrenamiento. Por otro lado, Marruecos realiza formaciones anuales de entrenamiento técnico militar a miles de oficiales ─africanos subsaharianos─ en sus academias militares.
Terrorismo: apoya activamente la lucha contra el terrorismo de EEUU en el continente, desde 2005 pertenece a la Asociación Trans-Sahara contra el terrorismo, diseñada para combatir el extremismo violento en la región del Sahara/Sahel. Además, utiliza sus activos de poder blando paralelamente con su capacidad militar y experiencia dilatada en actividades de recopilación, inteligencia y desradicalización para extender su influencia, creando una valoración positiva de sus operaciones entre sus socios regionales.
Figura 1: Influencia marroquí en África. Fuente: Elaborado por el autor.
INFLUENCIA RUSA EN ÁFRICA
Actualmente, la proyección de influencia rusa en el continente transmitida por los diferentes medios de información está vinculado con las PMSCscuyos servicios se han extendido mayoritariamente en países con gobiernos débiles y ricos en materias primas y energéticas. Sin embargo, es menos conocida la influencia proyectada en el ámbito:
Social: Abarca varios apartados con inversiones en el desarrollo de eventos culturales y noticias favorables a Rusia, paralelamente acompañado de continuas campañas de desinformación llevadas a cabo por diferentes entes rusos a través de diferentes plataformas mediáticas, destacando a AFRICAN INITIATIVE. Mantiene un sitio web de noticias con contenidos en ruso, francés y árabe, un canal de video y varios canales de Telegram, uno de ellos con casi sesenta mil suscriptores. Alguno de estos canales fueron creados por el extinto grupo Wagner, con narrativas pro-Kremlin y contenidos de información distorsionada contra intereses estadounidenses.
Actualmente, países como Mali y Burkina Fasso se han convertido en el centro más activo de las campañas de desinformación llevadas a cabo, donde la acción del FSB en las campañas juega un papel importante por medio del jefe y editor Artyok Kureyev vinculado al club Valdai ─think-tank con sede en Moscú y cercano al presidente Putin─.
Figura 2: Medio desinformación ruso en África: Elaborado por el autor.
Cultural: Otorgando becas de estudio en universidades rusas a estudiantes africanos de clases influyentes, afianzando a futuro la influencia en los países donde interactúa como Nigeria, Ghana, Angola, Zambia y República Democrática del Congo, donde la presencia rusa es significativa.
Política: la interacción en este apartado es relevante, con metódicas de acción enfocadas a cumplir los caprichos de los diferentes socios militares en el continente ─apoyando juntas militares─ beneficiándose con ello en concesiones de explotación de diferentes materias primas ─explotaciones mineras y concesiones extractivas de uranio─ y contratos importantes relacionados con renovables, procesamiento agrícola, energía nuclear civil, aeroespacial y nuevas tecnologías, consiguiendo con ello su objetivo político exterior; consolidar un sistema internacional multipolar con el fin principal de contrarrestar la influencia estadounidense y china en el continente.
Economía: Busca continuamente fortalecer lazos comerciales con Marruecos, especialmente en áreas vinculadas al petróleo, gas y tecnologías modernas especialmente en el apartado armamentístico, donde, es después de China, el principal exportador en el continente.
INFLUENCIA CHINA EN ÁFRICA
Desde mitad del siglo pasado China ha interactuado con la gran mayoría de países existentes en el continente, en el siglo presente ha sufrido un aumento considerable en sus transacciones políticas, económicas y sociales, convirtiendo al gigante asiático en el mayor ente de influencia en África.
La metódica estratégica utilizada en su expansionismo africano, abarca principalmente, el incremento de influencia en varios apartados, esenciales en su auge expansionista, destacando:
Religión: Embajadores chinos en el continente, mantienen contacto constante y fluido con los diferentes líderes religiosos, consiguiendo con ello controlar e influir en una percepción general favorable ─de las diferentes sociedades─ con la interacción china en el continente.
Cultura: Existen dos iniciativas relevantes a tener en cuenta:
Educativa: Construcción y apoyo en la construcción de escuelas ─escuela Nyerere, primera basada en el modelo chino─ con el fin de formar a futuros líderes y militares africanos.
Establecimiento aproximado de setenta institutos y aulas de Confucio por el continente, donde han recibido estudios más de siete millones de africanos.
Creación de programas ─financiados por el PCCh─ vinculados al intercambio de experiencias y formación en modos de gobernar asuntos estatales, dirigido a partidos políticos y gobiernos, siendo realizados en diferentes centros educativos como; “China-África Institute (CAI)”, “Central Party School (CCP)”, “Escuela de liderazgo Mwalimu Julius Nyerere” y “Escuela de Idolología Herbert Chitepo”.
Informativa: Tiene como estrategia global la inversión continua en medios de comunicación, la influencia conseguida en la mayoría de países donde actúa ─especialmente los que se encuentran en vías de desarrollo─. En estos países, se han instalado en aproximadamente diez mil hogares, antenas satelitales para el consumo de la televisión digital china, liderando la audiencia canales com Star Times ─mayor ente informático después de Sudáfrica en el continente─, Xinhua ─se estima, posee treinta y siete oficinas en el continente─, siendo peculiar la cantidad significativa de empleados; jóvenes periodistas africanos formados y pagados por diversos entes chinos.
Figura 3: Medios chinos infiltrados en África: Elaborado por el autor.
Economía: A mediados del siglo pasado, China comenzó su intercambio comercial con África, con altibajos significativos en sus relaciones ─debido a la geopolítica existente en ese momento “Guerra fría” ─.
Con el fin de la guerra fría[1] y diversos cambios estructurales en el gobierno chino, comienza su proyección en el continente africano en las décadas de los ochenta y noventa, donde el crecimiento económico e influencia aumenta constantemente hasta nuestros días.
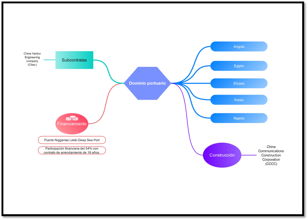
Similarmente al aumento del crecimiento económico e influencia, la inversión en diferentes sectores ha llevado al gigante asiático a ocupar un espacio comercial significativo con presencia clara en el sector minero ─explotación de cobre, cobalto, litio, petróleo, gas, oro, uranio y tierras raras─, construcción; ejecución de varios oleoductos en países petroleros del continente, desarrollo de proyectos importantes en la construcción de puertos, donde su desarrollo le hace controlar una larga extensión de las costas africanas con treinta y cinco puertos en África occidental, diecisiete en África oriental, quince en África meridional y once en el norte del continente, con un objetivo claro a corto/medio plazo; la conexión del mediterráneo , golfo de Guinea, Atlántico y Golfo de Adén ─ China está frenando el ritmo de sus inversiones en países africanos a la vista de la falta de resultados; proyectos poco o nada rentables e incapacidad de devolución de pagos─.
Además, han ido eliminando paulatinamente todos los aranceles vinculados a las importaciones de los países africanos, medida exitosa que le ha permitido a las empresas chinas tener presencia en setenta y ocho puertos de treinta y dos países africanos.
Figura 4: Proceso de control en puertos. Fuente: Elaborado por el autor.
Política: Su política en el continente, se basa en adoptar el rol de país dialogante, conciliador y respetuoso con la forma de gobernar de sus líderes, especialmente en los países preocupados por el dominio depredador occidental cuyas clases gobernantes ─en su mayoría formadas en China─ usan los vínculos existentes para extender el tiempo de sus mandatos.
El rol adoptado, le permite interceder políticamente con aproximadamente ciento diez partidos en el gobierno y oposición, treinta y cinco parlamentos y cincuenta y nueve organizaciones con tendencias políticas favorables a los intereses chinos. Además, tiene contacto directo con la gran mayoría de los antiguos movimientos de liberación en el poder, sin embargo, el modelo político chino ─un solo partido─ es rechazado por la gran mayoría de ciudadanos del continente.
Actualmente, la diplomacia china, tiene como fin prioritario cerrar su círculo de influencia en el continente consolidando relaciones bilaterales en países del norte africano; Egipto, Argelia, Túnez y Marruecos, interactuando con el poder militar en Túnez y Egipto y con la monarquía en Marruecos ─recientemente Xi Jinping a visitado el país─.
Figura 5: Movimientos de liberación en África. Fuente: Elaborado por el autor.
Militar: China percibe el continente africano como una gran base de operaciones, vital para su expansionismo global, esta percepción, es la causa de diferentes iniciativas adoptadas, vinculadas con la educación militar profesional impartida a oficiales africanos ─Trabajo político militar─ con el fin de inculcar el modelo de gobierno chino, modelando el entorno civil con una percepción acorde a los objetivos políticos, ideológicos y militares establecidos por el PCCh.
Estas iniciativas, han creado un sistema educativo militar donde cada año miles de oficiales africanos son instruidos en diferentes programas de entrenamiento y participantes en diálogos e intercambios, siendo integrados posteriormente muchos de los participantes en cargos relevantes del organigrama militar de sus países de origen.
Paralelamente a estas iniciativas educativas, china promueve por medio de la empresa Norinco la construcción de centros dedicados al ensamblaje de tecnología y armamento militar ─Hardware y drones─, acaparando con ello las necesidades de las diferentes fuerzas aéreas africanas ─Nigeria, Etiopia y Libia entre otras─, convirtiendo con ello al gigante asiático en el mayor proveedor actual de armamento ─buques de guerra, aviones de combate y vehículos blindados─ del continente.
Estas iniciativas, dan como resultado importantes vínculos militares en zonas como el Sahel donde, se han desplegado cantidades significativas de soldados y PSCs preparados para intervenir ─interés chino de actuar y utilizar armamento con el fin de adquirir experiencia operativa en combate y probar la capacidad del armamento─ especialmente en zonas en conflicto.
Figura 6: Centros académicos militares chinos usados en la formación de oficiales y políticos africanos. Fuente: Elaborado por el autor.
Seguridad: La proyección China en África en el apartado de seguridad se refleja en las PSCs desplegadas en el continente, usadas por el gobierno como medio de exportación de influencia, caracterizándose por la integración de contratistas de origen militar con alta preparación en inteligencia.
Asimismo, el apoyo a estas compañías, garantizan la seguridad física de los ciudadanos y empresas ─de origen chino─ permitiendo a Pekín proyectar soterradamente poder duro, recopilación de inteligencia y mayor control sobre los recursos que explotan con una capacidad operativa variada y adaptable a las zonas donde operan, ofreciendo servicios de custodia a ejecutivos, obras en construcción, aseguramiento de buques y apoyo a fuerzas locales sobre el terreno, en proyectos mineros e infraestructuras estatales.
Esta participación activa, ha consolidado a China como primera opción en muchos países africanos en la instrucción de sus fuerzas de seguridad mediante programas promovidos por el ministerio de seguridad chino, posicionándose estratégicamente como un socio imprescindible en materias de seguridad, influyendo sobre policías nativos mediante conferencias, reconocimientos y formaciones de seguridad.
Similarmente a la cooperación operativa, interactúa y coopera ─para un afianzamiento completo de sus PSCs─ con estructuras sólidas y consolidadas en el ámbito de la integración legal en derecho mercantil e inversión mediante el centro para el derecho y sociedad africanos en la universidad de Xiangtan, organismos jurídicos africanos y chinos para armonizar el derecho mercantil media la universidad de Macao, cooperación con el Foro de Cooperación legal China-África, centrado en la cooperación judicial en aplicación de la ley, prevención del delito, extradición y enjuiciamiento, donde más de cuarenta mil jóvenes abogados africanos han asistido a formaciones jurídicas en china a través de numerosos programas gubernamentales.
Figura 7: Academias de Policía chinas, formadoras de policías africanos. Fuente: Elaborado por el autor.
ESTADOS UNIDOS EN ÁFRICA
Desde mediados del siglo pasado, la presencia estadounidense en el continente ha sido significativa, especialmente en la bipolaridad ideológica existente entre los dos hegemones protagonistas durante la guerra fría, este periodo marco la geopolítica actual de los diferentes intereses americanos en el mundo, desarrollaron estrategias en diferentes sectores, vigentes actualmente, los sectores más significativos han seguido patrones preconcebidos y adaptados a la geografía mundial donde se llevaron a cabo, en África los sectores desarrollados y explotados son:
Económico: se han invertido millones de dólares en proyectos de extracción energética y minerales críticos; cobalto, litio, níquel entre otros con el fin de garantizar el suministro energético demandado por los diferentes consumidores ─empresas tecnológicas y defensa─, llevando a Estados Unidos a fortalecer y diversificar las cadenas críticas de suministro de minerales con el fin de reducir la dependencia actual de China ─procesador dominante y máximo exportador de muchos minerales críticos─.
Con el fin de asegurar el transporte de las materias primas, se han llevado a cabo varios proyectos, siendo el proyecto Lobito Corredor significativo dada su complejidad en su ejecución.
Político: la falta de liderazgo en los últimos años debido a las políticas cambiantes con intereses contrapuestos y confrontación continua entre las diferentes administraciones, ha creado un vacío de poder e influencia estadounidense explotado eficazmente por China y Rusia. Sin embargo, la nueva administración estadounidense ha renovado el interés en el continente africano, especialmente en la franja saheliana, donde la planificación de fomentar vínculos informales con grupos locales, como fin a la obtención de; una capacidad real de seguridad. No obstante, las iniciativas llevadas a cabo, chocan con la resistencia de muchos gobiernos africanos ─especialmente los del Sahel─ a la influencia estadounidense. Esta situación ha colocado a Marruecos ─le ha proporcionado millones de dólares en financiación militar─ como socio vital en diferentes apartados vinculados con la seguridad, donde trabaja estrechamente con EEUU para conseguir una estabilidad regional.
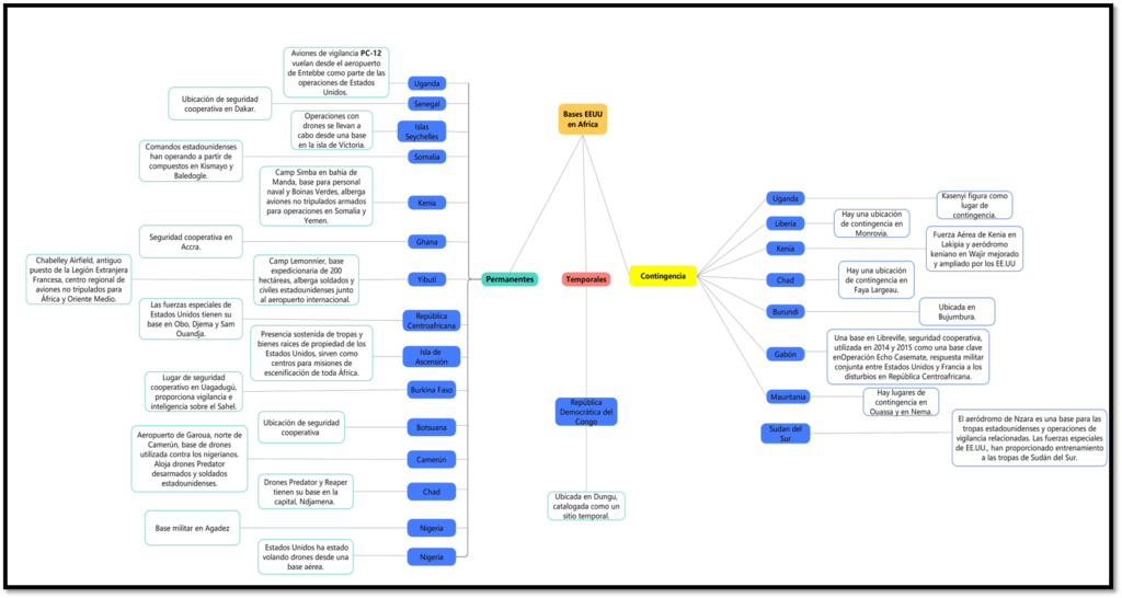
Militar: actualmente, la presencia militar estadounidense en África se refleja en numerosos puestos militares avanzados y la presencia de innumerables agregados militares por el continente. Similarmente a iniciado diferentes proyectos de entrenamiento ─deficitaria en el entrenamiento de oficiales africanos en academias americanas─ y asistencia militar con resultados negativos, reflejados en la expansión de organizaciones extremistas y el abandono significativo de base en Niger, provocando una merma importante en la efectividad en la recolección de inteligencia, vigilancia y reconocimiento (ISR). Esta situación adversa y la llegada de la nueva administración estadounidense, favorece la reubicación del AFRICOM ─George W. Bush dejo entrever en su mandato la intención de establecer el cuartel general en el mismo continente─ en África y redibujar la presencia estadounidense, encargándose de todas las operaciones y actividades militares destinadas a proteger y promover los intereses en el continente.
Marruecos se ha convertido en el principal candidato para albergar el AFRICOM debido a varios factores donde se destaca; la continua implantación de fábricas armamentísticas en el país ─abaratamiento de costos y efectividad logística en caso de conflictos─, la visita reciente del general Mohamed Berrid ─Jefe del ejército marroquí, inspector general de las fuerzas armadas y comandante de la zona sur─ a la ceremonia de cambio de mando del AFRICOM en Stuttgart (Alemania) y la existencia en el país de la base militar de Kenitra.
Figura 8: Bases estadounidenses en África. Fuente: Elaborado por el autor
FACTORES VARIOS
En el de la trascurso de la investigación realizada, durante la recopilación de datos, contrastación y vinculación entre ellos, se han detectado varias líneas a tener en cuenta en el posible traslado del AFRICOM al país alauita donde destacamos:
Canarias y tierras raras: Actualmente, España posee tres puntos significativos donde las tierras raras existentes han llamado la atención de los hegemones mundiales ─China, Rusia y EEUU─ para su explotación, dos de esos puntos localizados en Monte Galiñeiro (Pontevedra) y Ciudad Real no son de especial relevancia en la actualidad, sin embargo, el tercer punto ubicado en Canarias, en la isla de Fuerteventura ─existen otros menos significativos en Tenerife, La Palma, Gomera y El Hierro─, posee una concentración de tierras raras de entre dos y tres kilos por tonelada ─en EEUU existen yacimientos con concentraciones de treinta kilos por tonelada─, datos significativos a tener en cuenta sí; se añaden el resto de las islas, donde sus superficies poseen grandes concentraciones de estas tierras pesadas, llegándose a conseguir hasta diez kilos por tonelada, sin contar las existentes bajo el mar ─Monte Tropic─ con grandes concentraciones de estos elementos aparte de Telurio, Cobalto y níquel.
Debido a la posición geopolítica de Canarias, y la existencia de estos materiales, se ha creado un cruce de intereses entre España, Marruecos, Estados Unidos y la Unión Europea a tener en cuenta, dada la dinámica actual de Marruecos en la intención de ampliar sus aguas internacionales ─zona del Sahara─. Las concesiones otorgadas a Israel por el reino alauí de exploración y explotación de hidrocarburos en aguas saharauis, los recientes acontecimientos de la CIA ─borrar frontera entre Marruecos y el Sahara Occidental─ cuyas acciones deja una incertidumbre ante la posible redefinición de las aguas canarias como parte del territorio marroquí, absorbiendo para su explotación las zonas localizadas en sus aguas ricas en tierras raras y la exigencia de la Unión Europea en la investigación exhaustiva de las tierras raras existentes y su posterior explotación, crean una inseguridad latente en la definición de las aguas Canarias como parte del territorio español.
Ataques del Frente Polisario al muro marroquí: desde 2021, se libra una guerra de baja intensidad solapada en la zona gris, donde Marruecos a pesar de la superioridad militar que posee, no ha sido capaz de neutralizar al frente polisario por varios motivos; un ejército desmotivado carente de voluntad para luchar junto a gran parte de la clase política condenando las acciones militares llevadas a cabo contra el Frente Polisario y, la protección argelina como escudo contra acciones militares más profundas con el objetivo de neutralizar al polisario.
Debido a la ineficacia marroquí en el conflicto con el Polisario, EEUU, ha presentado una iniciativa de ley para declarar al frente Polisario como grupo terrorista ─muchas fuerzas políticas marroquíes no son partidarias de esta iniciativa─ forzando con su aprobación negociaciones entre Washington y Argel en una posible colaboración en acciones contra las crecientes redes terroristas en la franja Saheliana y neutralización de apoyo al Frente Polisario. No obstante, esta iniciativa, choca de frente con el reconocimiento realizado por Naciones Unidas hacia el Frente Polisario como movimiento de liberación nacional, representante del pueblo saharaui ─diferentes servicios de inteligencia como el CNI, recientemente, en una comparecencia pública, uno de sus mandos comento que; a pesar de la existencia en la cúpula del Estado Islámico en el Sahel de saharauis, no es vinculante con el Polisario─.
Visita reciente del presidente chino a Marruecos: Marruecos y China, mantienen relaciones diplomáticas desde 1958. En 2016 firmaron y ratificaron una declaración de asociación estratégica precedida en el tiempo con éxitos diplomáticos entre ambas partes.
Marruecos ha participado en la Cumbre de Beijín del Foro de Cooperación China-África y la décima conferencia ministerial del Foro de Cooperación China-Estados Árabes.
Además, ambos países han firmado un memorando de entendimiento sobre la iniciativa de la Franja y la ruta, donde el país alauita se convirtió en el primer país del norte africano en comprometerse con el proyecto chino.
En los últimos años es significativo el aumento de los intereses económicos y logísticos en varios proyectos como el establecimiento del CITIC DICASTAL en Kenitra ─empresa especializada en fabricación de llantas de aluminio─. Vinculado con la Franja y la Ruta se han instalado en Rabat grupos como; BTR-SHENZHEN o GOTION HIGH-TECH. Otro proyecto relevante es la ciudad MOHAMED VI TANGER TECH, albergara aproximadamente 200 empresas multinacionales en un espacio de 2000 hectáreas ─será el hogar de actores extranjeros como la UE y Estados Unidos─
El aumento constante de las relaciones económicas y políticas de ambos países, han propiciado el apoyo chino en salvaguardar la seguridad y estabilidad de la nación norte africana, reflejado en la reciente visita de carácter extraoficial del presidente chino ─recibido por el príncipe heredero Moulay Hassan y el primer ministro Aziz Akhannouch─ donde se acordó la ampliación de intercambios culturales e interpersonales entre ambos países.
Atomización e intereses de la política marroquí: las luchas internas existentes actualmente dentro de los diferentes núcleos de poder del Majzén, han desembocado en filtraciones públicas del nivel de corrupción existente dentro de los diferentes organigramas que lo compone, desde la creación de partidos políticos de amigos íntimos del monarca, fraudes inmobiliarios y evasión de impuestos, crean una pérdida de credibilidad dentro de la sociedad marroquí donde; el 72% de los ciudadanos del país piensa que la practicas fraudulentas son habituales y parte de la sociedad marroquí.
Conclusiones
Una vez desarrollada la investigación, se plantean varios puntos resultantes de los datos analizados, llegando a las siguientes conclusiones:
Marruecos ha sido a lo largo de su historia un socio preferencial de Estados Unidos en el continente africano. Su situación geográfica lo convierte en indispensable para los intereses norteamericanos. Como consecuencia de su posición estratégica, la nueva administración estadounidense hace preferente al país como base de operaciones con fines diversos y enfocados a contrarrestar el avance actual de China y Rusia en Africa.
Es importante destacar las ventajas Marruecos como país preferencial debido a la influencia que proyecta en la gran mayoría de países africanos, promulgando un islam moderado e influyente, especialmente en los países del Sahel donde ha adquirido bastante influencia ─ forma oficiales africanos en sus academias militares─ y poder de decisión en el desarrollo económico en los países donde opera como consecuencia de ser un referente histórico en la diplomacia africana.
Asimismo, está catalogado como el mayor comprador africano de armamento estadounidense ─posee concesiones de fabricación de armamento en el país─. Similarmente apoya la lucha contra el terrorismo de EEUU en Africa, donde ha adquirido experiencia militar constante, experiencia significativa en tácticas de recolección de información en inteligencia y fomentado metodologías de desradicalización como apoyo expansivo de su influencia.
De acuerdo con lo explicado, el continente africano es influenciado por los tres hegemones globales ─Rusia, China y Estados Unidos─ los cuales, en su lucha por influir en las diferentes economías del continente, especialmente en las poseedoras de materias primas esenciales para el dominio global. Usan metodologías de acción diversas y acordes a sus formas de actuar, pero dirigidas al control geoeconómico de las materias primas existentes.
Rusia con inversiones relevantes en eventos culturales y noticias favorables a sus intereses, utilizando para ello campañas de desinformación hacia el resto de hegemones, especialmente EEUU. El uso de plataformas web de noticias ─dirigidas por el FSB─ explotan narrativas pro-Kremlin y contenidos distorsionados contra intereses estadounidenses.
Asimismo, otorgan becas de estudio en universidades rusas a estudiantes africanos de clases influyentes, asegurando a futuro la influencia en los respectivos países de origen. Similarmente a las becas, cumplen los caprichos, necesidades económicas y políticas de los diferentes socios militares consolidando con ello un sistema internacional multipolar capaz de contrarrestar la influencia china y estadounidense potenciando con ello lazos comerciales con países como Marruecos en áreas vinculadas al petróleo, gas y tecnologías modernas ─especialmente de origen militar─.
China interactúa con la gran mayoría de países africanos utilizando para ello embajadores en contacto permanente con diferentes líderes religiosos, influyendo con ello en una percepción favorable a sus intereses. En este sentido construye escuelas y desarrolla programas dirigidos a partidos políticos y gobiernos financiados en su totalidad por el PCCh. De igual forma aplica en África su estrategia global de inversión continua en medios de comunicación con la finalidad de conseguir influencia e invertir en diferentes sectores, ocupando un espacio comercial preferente.
Asimismo, ha eliminado aranceles vinculantes con el comercio, aumentando con ello su presencia en innumerables puertos africanos, mostrando una política conciliadora y respetuosa, especialmente en países con regímenes dictatoriales. Este rol le permite interactuar con políticos de diferentes idiosincrasias y movimientos de liberación en el poder.
Actualmente tiene como fin prioritario influir en el Magreb particularmente en Marruecos con la creación de un sistema educativo militar para oficiales africanos y promover la construcción de centros dedicados al ensamblaje de tecnología y armamento militar.
En particular promueve a sus PSCs para ser usadas en diferentes escenarios, exportando con ello influencia y preferencia de países africanos en instruir a sus fuerzas de seguridad en academias chinas.
Estados Unidos a invertido millones de dólares en proyectos de extracción energética y minerales críticos en el continente africano, sin embargo, la falta de liderazgo en los últimos años de los diferentes gobiernos ha creado una merma significativa de influencia en el continente, especialmente en la franja Saheliana, prioritaria en la explotación de materias primas.
A pesar de la presencia militar estadounidense ─numerosos puestos avanzados y agregados militares─ y realización de varios proyectos de entrenamiento, su influencia en el continente africano a resultado negativa, reflejándose en la pérdida de capacidad en la recolección de inteligencia.
Como consecuencia de la situación actual, Estados Unidos se plantea de forma prioritaria reubicar el AFRICOM en el mismo continente con el fin de recuperar el dominio e influencia necesaria para contrarrestar las dinámicas de acción chino-rusas.
Dentro del análisis realizado, podríamos destacar varias líneas vinculantes necesarias para Estados Unidos en la preferencia de Marruecos como sede del AFRICOM:
Existencia en España de lugares ricos en tierras raras, Canarias como relevante dada la cantidad de estas materias existentes en la superficie y fondos marinos. Esto indica la importancia geoestratégica actual del archipiélago canario y el conflicto de intereses que suscita, especialmente con Marruecos ─ha mostrado interés de ampliar las aguas territoriales frente al Sahara─.
La guerra de baja intensidad librada actualmente dentro de la zona gris contra el Frente Polisario con un ejército marroquí desmotivado y una clase política ─especialmente con ideología islamista─ condenando continuamente las acciones militares, ha obligado a EEUU a presentar una iniciativa de ley con el fin de declarar al Frente Polisario como grupo terrorista a pesar de la controversia creada con Naciones Unidas quien reconoció al Polisario como un movimiento de liberación nacional.
El aumento de intereses económicos y políticos entre Marruecos y China reflejados en el apoyo chino en la salvaguarda de la seguridad y estabilidad de Marruecos.
Las luchas internas y niveles de corrupción existentes dentro del propio Majzén y los círculos políticos marroquíes como señal de peligro de un conflicto interno en el país.
Para finalizar esta investigación, podríamos destacar:
El posible traslado del AFRICOM a Marruecos como un movimiento para contrarrestar la creciente influencia de Rusia y China en África.
Control interno de Marruecos ─políticamente, social y económicamente─ neutralizando la influencia chino-rusa y utilizando su proyección continental en el control y explotación de las tierras raras existentes en las Islas Canarias.
No responses yet